2018.11.17.
1. Bevezetés
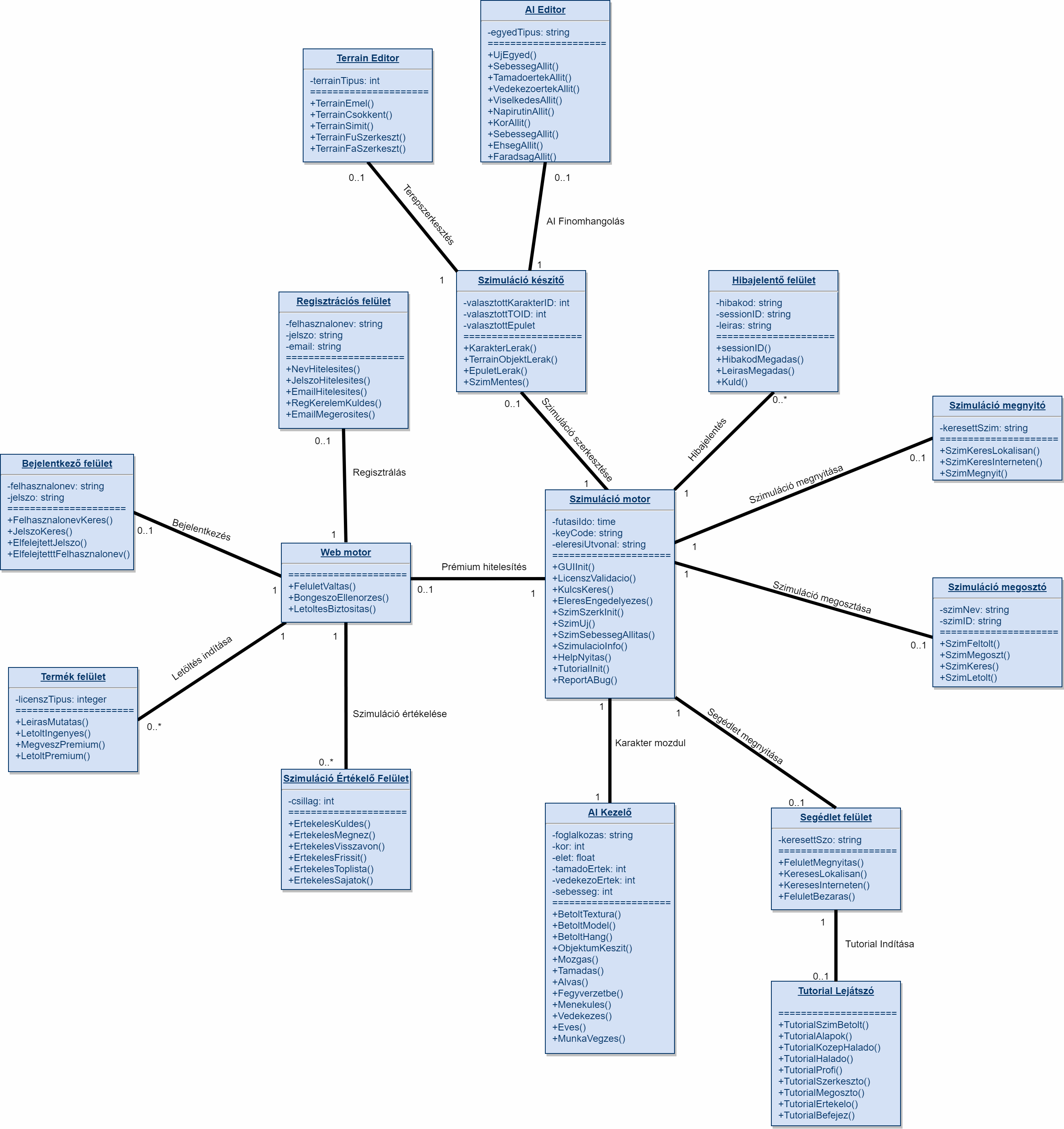
2. Kezdeti osztálydiagram
2.1 Osztálydiagram
2.2 Osztályok felsorolása
2.3 Alrendszerek
2.3.1 Vezérlési alrendszer
2.3.2 Szimulációelem-kezelő alrendszer
2.3.3 Adatbázis-kezelő alrendszer
3. Analízis modell osztályai
3.1. AI Editor:
3.2. AI Kezelő:
3.3. Bejelentkező felület:
3.4. Hibajelentő felület:
3.5. Regisztrációs felület:
3.6. Segédlet felület:
3.7. Szimuláció értékelő felület:
3.8. Szimuláció készítő:
3.9. Szimuláció megnyitó:
3.10. Szimuláció megosztó:
3.11. Termék felület:
3.12. Terrain Editor:
3.13. Tutorial lejátszó:
3.14. Web motor:
3.15. Szimuláció motor:
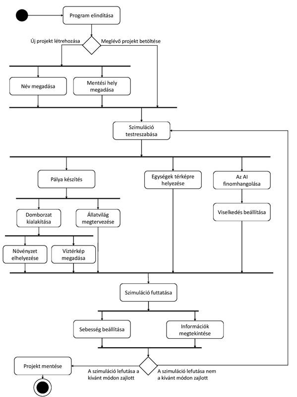
4. Aktivitás diagram
5. Szekvencia diagram
6.Szótár
Jelen dokumentum a szoftverrendszer vázát és osztályainak felépítését kívánja bemutatni. Egy szekvencia diagramot és egy aktivitásdiagramot is mellékelünk, hogy bemutassuk szoftverünk használatának „forgatókönyvét”.

Regisztrációs felület:
Tartalmazza a
bejelentkezéshez szükséges függvényeket, grafikus objektumokat
valamint adattagokat.
Bejelentkező felület:
Tartalmazza a
bejelentkezéshez szükséges függvényeket, grafikus objektumokat
valamint adattagokat.
Termék felület:
Tartalmazza a termék
megvásárlásához és letöltéséhez szükséges függvényeket, grafikus objektumokat,
valamint adattagokat.
Szimuláció értékelő felület:
Ezen a felületen
lesz lehetőségük a felhasználóknak mások szimulációink az értékelésére.
Web motor:
Tartalmazza a web
oldali függvényeket és adattagokat, ezek szükségesek a szimulációs programból
elérhető webes szolgáltatások kapcsolatának fenntartására. Biztosítja ezt a
kapcsolatot.
Szimuláció motor:
Biztosítja a
szimuláció stabil futását, hitelesíti a premium
verziót, kapcsolatot létesít a többi szimulációbeli
osztály között.
Szimuláció készítő:
Az egyedi szimuláció
készítéséhez/szerkesztéséhez biztosítja a függvényeket, adattagokat és
objektumokat.
Szimuláció megnyitó:
Egy olyan
kapcsolathoz tartalmaz függvényeket, melyek egy kapcsolat kialakításához
szükségesek egy adott, már meglévő szimuláció megnyitásához a
merevlemezről, vagy a szerverről.
AI kezelő
Az összes játékban
lévő AI kezelésért felelős, tartalmazza a napi rutinok függvényeit, a virtuális
személyekhez tartozó adattagokat.
· AI Editor
· AI Kezelő
· Bejelentkező felület
· Hibajelentő felület
· Regisztrációs felület
· Segédlet felület
· Szimuláció Értékelő Felület
· Szimuláció készítő
· Szimuláció megnyitó
· Szimuláció megosztó
· Szimuláció motor
· Termék felület
· Terrain Editor
· Tutorial lejátszó
· Web motor
2.3.1 Vezérlési alrendszer
A szimuláció menetének irányításához közvetlenül hozzátartozó elemeket tartozó alrendszer.
Alrendszer osztályai:
· Szimuláció motor
· AI kezelő
· Web motor
· Tutorial lejátszó
2.3.2 Szimulációelem-kezelő alrendszer
A szimuláció során használt elemek tulajdonságainak, jellemzőinek kezelésével foglalkozó alrendszer.
Alrendszer osztályai:
· Szimuláció készítő
· Terrain editor
· AI editor
· Segédlet felület
2.3.3 Adatbázis-kezelő alrendszer
Ez az alrendszer biztosítja, hogy minden felhasználóhoz a számára hozzáférhető elemek kerüljenek betöltésre. Kezeli a jogosultságokat, valamint garantálja a különböző adatbázisban tárolt adatokkal kapcsolatos funkciók elérését (pl: pálya értékelése, megosztása)
Alrendszer osztályai:
· Bejelentkező felület
· Termék felület
· Szimuláció értékelése
· Szimuláció megosztó
· Regisztrációs felület
3. Analízis modell osztályai
3.1. AI Editor: Egyedül a prémium felhasználnak van jogosultsága használni, hogy saját igényei szerint módosítsa a karakterekhez tartozó adattagokat, napi rutinokat, vagy saját értékekkel ellátott karaktert is létrehozhat. Ezek a beállítások teszik lehetővé, hogy a szimuláció lefutása az elképzelések szerint alakuljon.

Attribútumok:
· egyedTipus: a szimulációban résztvevő karakter típusát tárolja. A típus foglalkozást és szerepet jelöl, pl.: bányász, kohász, erdész, stb.
Operációk:
· UjEgyed: új karaktert helyez el a pályára a szimuláció testreszabása során. A karakter tipusa a felhasználó által dől el. Az egyednek minden egyes tulajdonsága átállítható.
· SebessegAllit: a karakter mozgási sebességének beállítására szolgáló metódus. Természetesen a karakter sebessége változhat a szimuláció futása során, attól függően, hogy milyen hatások érik őt. Például az éhség és a szerzett sérülések lassítják a karaktert, míg a táplálkozás és pihenés után az adott karakter a saját maximum sebességével képes haladni.
· TamadoertekAllit: a karakter támadási értékének beállítására szolgáló metódus. A támadási képesség, vagy ha úgy tetszik az ügyesség ezen metódus használatával módosítható.
· VedekezoertekAllit: a karakter védekező értékének beállítására szolgáló metódus. Az hogy a karakter mennyire képes megvédeni magát egy harci helyzetben, vagy az esetleges vadállat támadásokkor, ezen metódussal állítható.
· ViselkedesAllit: a karakter általános viselkedése itt állítható be. Itt módosítható a szociális életét alakító beállítások, hozzáállása a Világhoz és az embertársaihoz.
· NapirutinAllit: az egyes szereplők napi rutinja itt kerül beállításra. A napi rutin megadható útvonalakban is, ha például egy járőrözést kíván beállítani a felhasználó, akkor arra is lehetősége van. Továbbá ezen metódus használatával módosíthatók a foglalkozásokhoz tartozó végrehajtandó feladatok is.
· KorAllit: A szereplő életkora módosítható a kívánt el képzelések szerint. Ugyan bármilyen értékeket elfogad a rendszer, de egy bizonyos kor felett már korlátoltak lesznek a szereplő képességei, sebessége lassul, támadóértéke romlik stb…
· SebessegAllit: a szimuláció sebességének beállítására szolgáló metódus.
· EhsegAllit: a szimuláció szereplőinek gondoskodni kell magukról, amennyiben nincsen lehetőségük a táplálkozásra, akkor az éhség mutatójuk rohamosan emelkedni fog. Ez a szereplők teljesítményének romlásához vezet, legyengülnek, nem bírják ellátni napi feladatukat. Extrém esetben az éh halál is bekövetkezhet.
· FaradsagAllit: a szimulációban szereplők elvégzett tevékenységek közben folyamatosan fáradnak, teljesítményük romlik. A pihenés és az alvás ezt az értéket a normális helyzetbe állítja vissza.
3.2. AI Kezelő: Az összes játékban lévő AI kezelésért felelős, tartalmazza a napi rutinok függvényeit, a virtuális személyekhez tartozó adattagokat.

Attribútumok:
·
foglalkozas: a
szimulációban szereplő karakterek alapértelmezett foglalkozásának tárolására
szolgál. Saját foglakozás is létrehozható, de ilyenkor default
értékekkel nem rendelkezik az egyed, minden egyes tulajdonságát be kell
állítani.
·
kor: Az életkora a karakternek itt tárolódik. Ez
az érték nagyban befolyásolja a teljesítményét.
·
elet: a karakterek
életpontjait tárolja el. Ez az érték is folyamatosan változik a szimuláció
során. 0 érték esetén a karakter elhalálozik és a szimulációban betöltött
szerepét nem képes tovább ellátni.
·
tamadoErtek: a
karakterek támadó értékeit tárolja el. Ez az érték mutatja meg, a karakter
harci képességét. A harcosoknál ez az érték kiemelkedően magas, munkásoknál és az egyéb
foglalkozásoknál ez az érték alacsony, de az esetlegesen kirobbanó lázadás,
vagy forradalom esetén a tömeg ereje ezekből az alacsony értékekből tevődik
össze.
·
vedekezoErtek: a
karakterek védekező értékeit tárolja el. A védekező képesség azoknál, akik nem
harcosok, az önvédelem képességét jelenti.
·
sebesseg: a karakterek
mozgási sebességeit tárolja el. Ennek az értéknek a maximuma sok tényezőtől
függ, az életkor is nagyban befolyásolja azt.
Operációk:
·
BetoltTextura: az
adott elemhez tartozó textúra betöltéséért felelő metódus.
·
BetoltModel: az adott
elemhez tartozó három dimenziós modell betöltéséért
felelős metódus. A poligonszám a beállított grafikai beállítások szerint
változik. Minél nagyobb a poligonszám, annál részletesebb a modell.
·
BetoltHang: az összes
karakterhez / objektumhoz tartozó hang betöltésére szolgáló metódus. Amennyiben
a felhasználó lenémítja a programot, azok nem kerülnek betöltésre.
·
ObjektumKeszit: elkészíti a szimuláció során
használandó összes objektumot.
·
Mozgas: a karakterek
alapértelmezett mozgását beállító metódus. Útvonalak megoldására is lehetőség
van. Ilyenkor a napi rutin is változik.
·
Tamadas: a karatkerek támadásási módjának
beállítására szolgáló metódus. A támadás távolsága is módosítható, a használt
fegyver szerint.
·
Alvas: a karakterek
alvási periódusát beállító metódus. Az alapértelmezett alvás(megszakítás
nélkül, nyugodt, kiegyensúlyozott környezetben: 8 óra.)
·
Fegyverzetbe: egy külső támadás esetén a felfegyerkezés és a védekezésre felkészülés, esetleg a
támadásra készülés metódusa.
·
Menekules: amennyiben
a menekülésre kerül sor, akkor ez a metódus felel ennek lebonyolításáért.
Először az asszonyok és a gyerekek hagyják el a települést és indulnak meg
egybiztonságosabb környezet felé (pl a hegyek felé).
·
Vedekezes: ellenséges
csapatok támadása esetén ez a metódus felel a védekező nép katonáinak mozgosításáért. Ilyenkor különböző taktikák szerint zajlik
a védekezés és közben elindul a menekülés metódus is.
·
Eves: bizonyos éhség szint elérése után ez a
metódus felel a karakterek étkezésének megkezdésére, amennyiben rendelkezésre
áll kellő mennyiségű táplálék.
·
MunkaVegzes: a
karakterek munkavégzéséért felelős metódus.
3.3. Bejelentkező felület: A felhasználók azonosítására szolgáló osztály. Ez különbözteti meg a két felhasználói típust, hogy kinek milyen lehetőségei lesznek a program használata során.

Attribútumok:
· felhasznalonev: a már beregisztrált felhasználónak kell megadnia azt a nevet amivel regisztrált az oldalra. A felhasználó név helyett megadható a regisztrációhoz használt email cím.
· jelszo: a már beregisztrált felhasználónak kell megadnia azt a jelszót amivel regisztrált az oldalra. Ezzel azonosítja magát.
Operációk:
· FelhasznalonevKeres: a felhasználó által megadott felhasználónév keresésére szolgáló metódus. Az adatbázist átfésülve keresi ki, hogy a bejelentkezni kívánó felhasználó szerepel-e a rendszerben.
· JelszoKeres: a felhasználó által megadott jelszó keresésére szolgáló metódus. Egyezés esetén a felhasználó azonosítása megtörténik.
· ElfelejtettJelszo: amennyibe a felhasználó elfelejtette aktuális jelszavát, ez a metódus lesz a felelős az új jelszó elküldésére a beregisztrált e-mail címre, majd a felhasználó rögtön meg is változtathatja a jelszavát amint belépett a weboldalra ismét.
· ElfelejtettFelhasznalonev: amennyiben a felhasználó elfelejtette az aktuális felhasználónevét, lehetőség van a felhasználónév újraküldésére jelszó és e-mail cím megadását követően.
3.4. Hibajelentő
felület: A felhasználók által talált hibák / bug-ok
jelentését biztosító osztály. A jelentett bugok a support adminhoz futnak be, ő
dönti el, hogy valóban szoftver hibáról van szó, vagy a felhasználó rosszul
ítélte meg a helyzetet.

Attribútumok:
· hibakod: az adott hibának a kódját tárolja el. A javításkor a hibatáblázat segítségével egyszerűen kikereshető a hiba oka.
· sessionID: az futás azonosítására szolgáló érték. Amennyiben a felhasználó internetkapcsolat mellett futtatta a szoftvert, akkor ez az érték nagy segítséget nyújt a hiba javítóinak.
· leiras: a probláma leírását tárolja el. Ez egy maximum 400 szavas leírás lehet.
Operációk:
· sessionID: a futási környezet azonosítását menti le.
· HibakodMegadas: adott munkamenethez tartozó hibakód generálására szolgáló metódus. Amennyiben még elő nem fordult hibáról van szó, akkor az a hiba új azonosítót kap.
· LeirasMegadas: az adott hibakódhoz tartozó leírás megadására szolgáló metódus. Itt lehetősége van a felhasználónak bővebben kifejteni a problémát (pl: mióta tapasztalható a jelenség, hogyan jutott el a hibáig)
· Kuld: az elkészült hibajegy elküldésére szolgáló metódus. Internetkapcsolat szükséges, amennyiben ideiglenesen lecsatlakozik a hálózatról a felhasználó, akkor a küldés később valósul meg.
3.5. Regisztrációs felület: A felhasználó regisztrálást biztosító osztály. Regisztráció után lesz lehetőségük az ingyenes verzió letöltésére.

Attribútumok:
· felhasznalonev: a felhasználók által megadott nevet tárolja. Maximum 50 karakter lehet.
· jelszo: a felhasználók által megadott jelszót tárolja. A felhasználó jelszava maximum 80 karakter lehet és tartalmazhat speciális karaktereket is.
· email: a felhasználók által megadott email-t tárolja.
Operációk:
· NevHitelesites: amennyiben a megadott felhasználónév teljesíti a követelményeket (legalább 3 karakter hosszú, speciális karakter nélküli és még nincs ilyen felhasználónév), akkor tovább mehet a regisztációban.
· JelszoHitelesites: amennyibe a megadott jelszó teljesíti az előírt követelményeket (legalább 8 karakter hosszú, kis és nagybetűt tartalmazó, legalább egy számot tartalmazó) akkor mehet tovább a regisztrációs folyamatban.
· EmailHitelesites: amennyiben tartalmazza a @ jelet, és létező email típust ad meg a felhasználó, akkor mehet tovább a regisztrációval.
· RegKerelemKuldes: ha a fenti 3 pont mind teljesült akkor, a regisztrációs kérelem küldése megtörténik.
· EmailMegerosites: amennyiben sikeres volt a regisztrációs kérelem küldése, a felhasználónak meg kell erősíteni a belépését, amit az általa megadott email címre lett kiküldve.
3.6. Segédlet felület: A felhasználók segítségére szolgáló osztály. Feladata a program leírása, ezzel segítve a felhasználókat a szoftver működésének könnyebb elsajátításában.

Attribútumok:
· keresettSzo: a keresett szót tárolja el.
Operációk:
· FeluletMegnyitas: a segédlet felület megnyitásáért felelős metódus. A segédlet párhuzamosan futhat a szimuláció futása közben is, nem zavarja a működést.
· KeresesLokalisan: a keresett szó magyarázatának programból való kiolvasására szolgáló metódus.
· KeresesInterneten: amennyiben a keresett szóra nincs megfelelő magyarázat a szoftverben, úgy az internetre írányítja a keresést. Ilyenkor a szoftver honlapjának a segéd adatbázisát böngészi át. Ez az adatbázis folyamatosan bővül a keresett kifejezések szerint.
· FeluletBezaras: a keresési felület bezárására szolgáló metódus.
3.7. Szimuláció értékelő felület: Lehetősség van a felhasználóknak arra, hogy mások által készített szimulációkat böngésszenek és értékelhessenek.

Attribútumok:
· csillag: az adott szimuláció értékelését tároló adattag. Ez egy tízes skálán adja meg, hogy az értékelések alapján mennyire nyerte el a tetszését a felhasználóknak a beküldött pálya.
Operációk:
· ErtekelesKuldes: az adott szimulációhoz tartozó felhasználó által megadott értékelés küldésére szolgáló metódus. Az értékelés hozzákapcsolódik az adott szimulációhoz és megnézheti bárki.
· ErtekelesMegnez: az adott szimulációhoz tartozó értékelések megtekintésére szolgáló metódus. Lehetséges, hogy ez alapján dönti el a felhasználó, hogy megtekinti-e a szimulációt, vagy keres egy másikat.
· ErtekelesVisszavon: az adott szimulációhoz tartozó értékelés visszavonását szolgáló metódus. Amennyiben a felhasználó mégsem kívánja értékelni a feltöltött szimulációt, akkor az értékelését ezen metódus segítségével visszavonhatja.
· ErtekelesFrissit: az adott szimulációhoz tartozó értékelések frissítését szolgáló metódus. Minden egyes értékelés után frissül a szimulációhoz tartozó értékelési statisztika.
· ErtekelesToplista: az összes beküldött szimulációhoz tartozó értékelések ranglistába helyezését szolgáló metódus. Ezt a felhasználók később böngészhetik és így a legközkedveltebb szimulációk egyfajta minőség biztostást fog jelenteni a felhasználók számára.
· ErtekelesSajatok: a felhasználó által beküldött szimulációk értékelésének mutatására szolgáló metódus. Továbbá itt láthatja a felhasználó a saját szimulációihoz fűzött értékeléseket, megjegyzéseket is.
3.8. Szimuláció készítő: A prémium felhasználók számára szimuláció készítését biztosító osztály.

Attribútumok:
· valasztottKarakterID: a szimulációban megtalálható karakterek azonosítóját tároló adattag.
· valasztottTOID: a szimulációban megtalálható objektumok (fű, fa, víz) azonosítóját tároló adattag
· valasztottEpulet: a szimulációban megtalálható épületek azonosítóját tároló adattag.
Operátorok:
· KarakterLerak: a kiválasztott karaker pályán való elhelyezésére szolgáló metódus. A karaktert bárhová le lehet rakni, akár vízbe is, de ilyenkor értelmét veszi a lerakás, mert az rossz helyre lerakott karakterek elhaláloznak.
· TerrainObjektLerak: a kiválasztott objektum pályán való elhelyezésére szolgáló metódus. Ezen metódus felel a növényzet lerakásáért, illetve a föld minőségét is ezen keresztül lehet beállítani.
· EpuletLerak: a kiválasztott épület pályán való elhelyezésére szolgáló metódus.
· SzimMentes: az elkészült szimuláció mentésére szolgáló metódus. Mentéskor a kiválasztott mappába mentődik a projekt fájl és a hozzá tartozó adatok. Amennyiben nem lett mappa kiválasztva, akkor a telepítő által meghatározott mappába mentődnek az adatok.
3.9. Szimuláció megnyitó: Bármelyik felhasználó számára elérhető ez az opció. Természetesen a regisztrált felhasználók nem tekinthetik meg a prémium felhasználók által készített szimulációkat.

Attribútumok:
· keresettSzim: a keresett szimuláció nevének tárolására szolgáló adattag.
Operátorok:
· SzimKeresLokalisan: a programban lévő szimulációk közötti keresést biztosító metódus. Amennyiben egyezést talál, akkor a megnyitó metódus megnyitja a keresett szimulációt.
· SzimKeresInterneten: a prémium felhasználók által feltöltött szimulációk közötti keresést biztosító metódus. A szimulációt készítő neve alapján, a szimuláció neve és a tag-jei alapján lehet kikeresni a szimulációkat a rendszerből.
· SzimMegnyit: a kiválasztott szimuláció megnyitásáért felelős metódus. Egy újablakban nyitja meg a projektet, hogy az éppen aktuálisan megnyitott munkamenet ne vesszen el.
3.10. Szimuláció megosztó: A prémium felhasználóknak lehetőségük van saját szimulációjuk megosztására más felhasználókkal, így lehetőség adódik a felhasználók között egy úgynevezett "verseny"-re, hogy ki tudja a legjobb szimulációt készíteni, amit a többi felhasználó értékelése dönt el.

Attribútumok:
· szimNev: a létrehozott szimuláció nevét tároló adattag. Az név a keresést és az téma egyértelműséget segíti.
· szimID: a létrehozott szimuláció sorszámát tároló adattag. A sorszám teljesen egyedi, egyértelműen kijelöli a szimulációt.
Operátorok:
· SzimFeltolt: az elkészített szimulációk feltöltéséért felelős metódus. A felhasználók által készített szimulációk egy külön, erre a célra fenntartott szerveren tárolódnak.
· SzimMegoszt: a feltöltött szimulációk megosztásáért felelős metódus. A szimuláció felkerül a szerverre, mindenki számára elérhető lesz.
· SzimKeres: szimuláció név alapján történő keresést biztosító metódus. Továbbá támogatott a tag-ek által történő keresés is.
· SzimLetolt: a megtalált szimuláció letöltéséért felelős metódus. A szerveren lévő szimulációról egy másolatot készít a felhasználó eszközére, onnan offline is elérheti azt a későbbiek során.
3.11. Termék felület: Itt tudják a felhasználók elérni / letölteni a szoftver verzióit.

Attribútumok:
· licenszTipus: a licensz típusát tároló adattag. A regisztrált és a prémium felhasználók egyértelműen elkülöníthetők egymástól.
· Operátorok:
· LeirasMutatas: a licensz leírásának mutatásáért felelős metódus. A típusból egyértelműen következik, hogy a felhasználó jelenleg milyen státuszban van.
· LetoltIngyenes: az ingyenes verziójú szoftver letöltését biztosító metódus. Internetelérés szükséges.
· MegveszPremium: a prémim szoftver megvételét lebonyolító metódus. A kezdeti verziókban ez a metódus nem kerül implementálásra, a megvétel kezdetben előrendelés, illetve telefonos/emailes kapcsolatfelvétel után lehetséges.
· LetoltPremium: a prémium jogosultság megvásárlása után letölthető prémium változat bonyolításáért felelős metódus.
3.12. Terrain Editor: A prémium felhasználók számára biztosított térképszerkesztő osztály.

Attribútumok:
· terrainTipus: az adott térkép típusát tároló adattag. A térképkódhoz tartozik egy egyértelműsítő táblázat is. A különböző éghajlatok szerint eltérő elemeket pakolhatunk le a térképre. Ez a kód jelzi a program számára, hogy mely elemeket tegye előrébb az elemek listájában.
Operációk:
· TerrainEmel: a szimulációs pályának egy kijelölt részén lehetőséget biztosít a talajszint megemelésére. Egy bizonyos érték fölé nem mehet az emelés, hogy ne lehessen végtelen magasságú hegyeket létrehozni.
· TerrainCsokkent: a szimulációs pályának egy kijelölt részén lehetőséget biztosít a talajszint csökkentésére. Egy bizonyos érték alá nem mehet.
· TerrainSimit: a pálya kijelölt területén a talajt kisimításáért felelős metódus. A kisimított területre pl termőföld helyezhető el, vagy jó alapot ad egy település létrehozására is.
· TerrainFuSzerkeszt: a szimulációs pályán található fű szerkesztését biztosító metódus. Ez nem csupán látványelem, a haszonállatok legelőföldjeit is így lehet kialakítani.
· TerrainFaSzerkeszt: a szimulációs pályán található fa szerkesztését biztosító metódus. (pl: fa méretének növelése, kivágása)
3.13. Tutorial lejátszó: Mindkét felhasználó típus számára elérhető opció. Természetesen a regisztrált felhasználók csak korlátozott számú funkciót tudnak majd használni, ami a jogosultágukba tartozik.

Operációk:
· TutorialSzimBetolt: a meglévő szimulációk betöltésének bemutatásáért felelős metódus.
· TutorialAlapok: egy kezdő felhasználónak mutatja be a program használatának az alapjait. Új felhasználóknak érdemes végigmenni sorban az összes szinten ami szépen szisztematikusan bemutatja a program működését és használatát. Természetesen az összes tutorial szint kihagyható ha nincs szüksége a felhasználónak rá.
· TutorialKozepHalado: program kicsit mélyebb használatának bemutatását biztosító metódus.
· TutorialHalado: a program majdnem minden funkció bemutatásáért felelős metódus.
· TutorialProfi: a komplett szoftver bemutatásáért felelős metódus.
· TutorialSzerkeszto: ez már csak a prémium felhasználók számára elérhető funkciók közé tartozik. Bemutatja, hogyan tudja a felhasználó saját igényei szerint testreszabni a szimulációkat.
· TutorialMegoszto: az elkészült szimuláció megosztását bemutató metódus. Arra az esetre van ez a funkció, ha a felhasználó úgy érzi, hogy szeretné más felhasználóknak megmutatni a munkáját.
· TutorialErtekelo: ha úgy döntött egy felhasználó, hogy megosztja másokkal is a saját kezüleg gyártott szimulációját, akkor lehetőség van a többi felhasználónak arra, hogy értékeljék azt, így a készítő is kap egyfajta visszajelzést a munkájáról.
· TutorialBefejez: a tutorial-ból való kilépésre szolgáló metódus.
3.14. Web motor:

Operációk:
· FeluletValtas: a webes felületek váltására szolgáló metódus.
· BongeszoEllenorzes: a megfelelő felhasználó élmény és a biztonság biztosítása érdekében ajánlott a Firefox, a Chrome, az Edge és az egyéb ezeken alapuló böngészők legfrissebb verzióinak használata. Ellenkező esetben figyelmeztető üzenet jelzi a felhasználó számának, hogy nem a legfrissebb verziót használja és hogy lehetőség szerint frissítsen.
· LetoltesBiztositas: amennyiben adatletöltésre kerülne sor, ezen metódus felel ezek elvégzésére.
3.15. Szimuláció motor:

Attribútumok:
· futasiIdo: a futási idő másodpercben tárolódik. Ez csupán csak a hibajelentés szempontjából lenyeges az átlagos felhasználók számára.
· keyCode: a szoftver teljes verziójának feloldására szolgáló termékkulcs. A prémium felhasználó vásárlás útján jut hozzá, így érdemelte ki a prémium tagságát. A program minden funkcióját magába foglaló
· eleresiUtvonal: Az elérési útvonalat tárolására szolgáló attribútum.
Operációk:
· GUIInit: A felhasználói felület inicializálására szolgáló metódus. Betölti a felület elemeit, hogy azok rendelkezésre álljanak a felhasználó számára.
· LicenszValidacio: A hiteles licensz ellenőrzésére szolgáló metódus. Ennek segítségével dönti el a program, hogy a beírt prémium kulcs valódi-e.
· Kulcskeres: A beírt termékkulcs kikeresésére szolgáló metódus. Szükséges a szerverrel való kommunikáció, hogy a megvásárolt kulcsok listának az elemeivel összehasonlítsa a program a beírt kulcsot.
· EleresEngedelyezes: Az engedélyek biztosítására szolgáló metódus.
· SzimSzerkInit: A szimuláció szerkesztő komponenseinek betöltésére szolgáló metódus.
· SzimUj: Új szimuláció indítására szolgáló metódus. A default értékek szerint létrejön egy teljesen új, lényegében üres szimuláció.
· SzimSebessegAllitas: A szimuláció lefutásának a sebességéért felelős metódus. A felhasználó tetszőlegesen változtathatja a sebességet.
· SzimulacioInfo: A szimuláció futása közbeni információk kezelésére és képernyőre íratásáért szolgáló metódus.
· HelpNyitas: A segédlet elérését kezelő metódus. A felhasználó ezen metódus segítségével éri el a segédleteket.
· TutorialInit: A tutorialpályát inicializáló metódus.
· ReportABug: szimuláció közben létrejövő hibák / bug-ok jelentésére szolgáló metódus.
Ebben a pontban egy aktivitásdiagrammal szemléltetjük a program használatának egyik elképzelhető forgatókönyvét. Amennyiben a felhasználó céltudatosan használja a szoftverünket, az ábrán jelzett események mennek végbe. Az optimális forgatókönyvet megzavarhatja egy váratlan hiba is. Ilyenkor a felhasználó jelentheti a hibát, de erre most külön nem térünk ki. Az alábbiakban az aktivitásdiagram leírása olvasható, pontokba szedve.
· Program elindítása: A felhasználó elindítja a programot, két lehetőség közül választhat: Új projekt létrehozása vagy egy meglévő betöltése. Amennyiben egy meglévő projektet kíván betölteni a felhasználó, azt kényelmesen megteheti, csak ki kell választania a kívánt projektet a projekt listából, vagy böngészheti a fájlrendszerét a projekt után kutatva. Új projekt létrehozása esetén lehetősége van a projektnek nevet adni, illetve a mentés helye is módosítható. Amennyiben a felhasználó nem kíván nevet adni leendő projektjének, akkor az az előre beállított formátum szerint mentődik el.
o Név megadása: A felhasználó egyedi névvel láthatja el projektjét. A név maximum 50 karakter hosszú lehet, illetve nem tartalmazhat speciális karaktereket, mint például @-ot és #-t sem. Amennyiben a felhasználó nem kíván nevet adni leendő projektjének, akkor az az előre beállított formátum szerint mentődik el.
o Mentési hely megadása: Alap esetben a telepítéskor kiválasztott projekt mappában tárolódnak a felhasználó által létrehozott projektek. Egyedi mentési hely is megadható. Ebben az esetben viszont a projekt nem fog megjelenni a kezdőfelületen elhelyezkedő projekt listában, mivel azt „külső” projektként fogja kezelni.
· Szimuláció testreszabása: A szimuláció teljes mértékben testreszabható a felmerülő felhasználói igények szerint. A szimulációban szereplő összes elem tulajdonsága, viselkedése módosítható.
o Pálya készítés: A térkép az elképzelések szerint alakítható. Az alpontokban szereplő tevékenységek szerint:
§ Domborzat kialakítása: Lehetősége van a felhasználónak a domborzat kialakítására. Hegyeket, völgyeket hozhat létre.
· Növényzet elhelyezése: A térkép színesítése érdekében a felhasználó megadhatja a növényzet is. Illetve a különböző nyersanyagokat is, mint például a fa, gabona, stb.-t is itt helyezheti el a térképen a felhasználó. Továbbá az ezekhez tartozó termőterületek és földek minősége is ennél a pontnál kerülnek beállításra.
· Víztérkép megadása: A domborzathoz igazodva kialakításra kerül a víztérkép is. Forrásokat, patakokat, folyókat, tengereket, stb… hozhat létre a felhasználó.
§ Állatvilág megtervezése: Szintén a nyersanyagok végett az állatvilág is beállításra kerül. Itt a vad állomány és a haszonállatok száma is megadható.
§ Egységek térképre helyezése: A szimulációban szereplő embereket ebben a pontban helyezi le a felhasználó. Feladatkörönként csoportosítva választhat ki a térképre lehelyezendő embereket. Egy előre beállított létszám alapján is lerakhatja az egységeket, hogy ne kelljen egyesével a térképre helyeznie azokat.
§ Az AI finomhangolása: A mesterséges intelligencia a kívánt értékek szerint beállítható, a várt szimulációs pontosság érdekében.
§ Viselkedés beállítása: A szereplők jellemét itt adhatja meg a felhasználó. Amennyiben az előre beállított értékekkel nem elégedett. Továbbá lehetőség van a szereplők tulajdonságainak beállítására is, mint például a fizikum is itt adható meg.
· Szimuláció futtatása: Amennyiben elkészült a pálya és minden kívánt dolog beállításra került, a felhasználó megkezdheti a szimuláció futtatását.
o Sebesség beállítása: A szimuláció futásának sebessége a futás közben is változtatható, akár 0 sebesség is megadható, ilyenkor szünetel a futás és egy pillanatképet lát a felhasználó.
o Információk megtekintése: A szimuláció futása közbeni állapotok megtekinthetőek a kiértékelés végett. Minden információ elérhető.
· Projekt mentése: Amennyiben a felhasználó elégedett a szimuláció lefutásával, a projektjét elmenti, a későbbi szerkesztése érdekében.
·
Ebben a pontban egy szekvencia diagrammal szemléltetjük a program egy lehetséges használatát prémium felhasználók szempontjából.
Természetesen a diagram egy része reprezentálja a regisztrált felhasználók lehetőségét is. Amennyiben a prémium felhasználó tisztában van a szoftver használatával nagyjából úgy az ábrán vázolt események tükrözik azokat az eseményeket amelyek a program használata közben felmerülhetnek. Meg eshet az is természetesen, hogy valamit nem vettünk figyelembe a diagram készítése közben, így nem mondható, hogy tökéletesen reprezentál minden egyes lehetséges lépést, azonban közel az összes lehetséges opciót tartalmazza ez az ábra. Egyik hiányossága például a már meglévő projekt fájl betöltését szolgáló lehetőség ábrázolása, aminek az oka, hogy ezt a diagrammot, úgy terveztük meg, hogy egy friss felhasználó szemszögéből tekintettük, aki épp, hogy csak megvásárolta a programunkat, és most fogja az első saját szimulációs pályáját elkészíteni. A fontosabb funkciók megtalálhatóak benne a pálya elkészítéséhez. Ilyen például az objektumok elhelyezése, ami tartalmazza az AI komponenseket, valamint a táj készítéséhez szükséges objektumokat is (pl: fű, fa, vízesés, stb). Valamint a szimuláció sebességét sem tettük bele ebbe az ábrába, mivel azt már egy aktivitási diagrammon ábrázoltuk. Igyekeztük úgy megcsinálni az ábrákat, hogy ne teljesen ugyanazokat mutassa be, hogy legyen egy kis változatosság is köztük, ezért is hiányos itt-ott az szekvencia diagramm például.

|
Szimuláció |
olyan
vizsgálat, amikor egy rendszer, folyamat fizikai vagy számítógépes modelljén
tanulmányozzák a rendszer várható, illetve valódi viselkedését. |
|
Mesterséges
intelligencia |
(MI
vagy AI – az angol Artificial Intelligence-ből)
egy gép, program vagy mesterségesen létrehozott tudat által megnyilvánuló
intelligencia. A mesterségesen létrehozott tárgy képes hasonlóan viselkedni,
mint egy természetes intelligenciával rendelkező élőlény, még ha az azonos
viselkedés mögött eltérő mechanizmus is húzódik meg. |
|
Webserver |
Egy
kiszolgáló, mely elérhetővé teszi a helyileg (esetleg más kiszolgálón) tárolt
weblapokat. A webszerverekhez webböngészővel is lehet kapcsolódni. |
|
Tutorial |
Interaktív
segédlet |
|
GUI |
Graphical User Interface- Grafikus felhaszálóifelület |
|
Bug |
Szoftverhiba |
|
Default |
Előre
meghartározott érték |
|
Virtuális
kulcs |
A
programunk teljes verzióját feloldó számsorozat. |